Warum ein Soundinterface?
Die Zusammenschaltung von Funkgerät und Computer ermöglicht eine bedeutende Ausweitung der Bedien- und Funktionseigenschaften beim Funkgeräteeinsatz. Dabei eröffnet besonders die Kopplung der Soundkarte eines PC mit einem Funkgerät gute Möglichkeiten der Signalerzeugung und Signalauswertung. Haupteinsatzgebiete sind dabei die digitale Datenübertragung und komfortable Nutzung von Rufsystemen. Voraussetzung für die einwandfreie Funktion der Kopplung von Computer und Funkgerät ist die galvanische Trennung der Ein- und Ausgangssignale und eine Anpassung der Pegel der beiden Geräte.

Wird eine Potentialtrennung beider Geräte nicht vorgenommen, können Erdschleifen, die durch geringfügige Potentialunterschiede zwischen beiden Geräten hervorgerufen werden, zu Störungen der Nutzsignale führen (Literaturhinweis: Dr.-Ing. Heinrich Schröder, Elektrische Nachrichtentechnik, II. Band, S. 138 ff, Verlag für Radio-Foto-Kinotechnik, Berlin-Borsigwalde, 1963/1972).
Das Soundinterface SI2B
Das Soundinterface SI2B ist die aktuelle Weiterentwicklung der Vorgängermodelle SI1, SI2 und SI2A. Es ist einerseits eine universelle Baugruppe zur potentialfreien, pegelangepaßten Zusammenschaltung eines Computers mit einem Funkgerät und war andererseits speziell auf die Besonderheiten der Zusammenschaltung mit den BOS-Funkgeräten FuG 8 und FuG 9 ausgelegt, ist aber auch für alle anderen Funkgeräte geeignet.
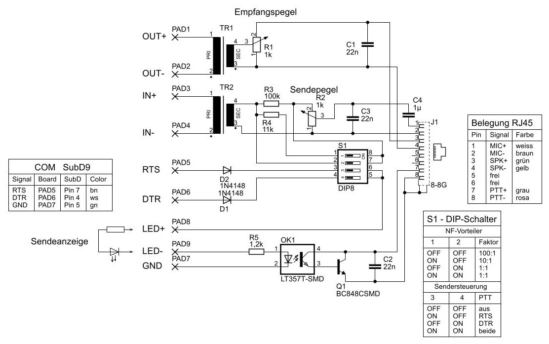
Schaltung SI2B

Besonders bei Feuerwehr, Rettungsdiensten und Katastrophenschutz haben unsere Soundinterface-Baugruppen in den letzten Jahren im gesamten deutschsprachigen Raum Verbreitung gefunden.
Zubehör
2 x SI-Adapter
Der 2 x SI-Adapter dient der Aufschaltung von zwei SI2B auf eine PC-Soundkarte. Dabei wird ein Soundinterface mit dem linken Kanal verbunden, das andere mit dem rechten Kanal. Für den Sende- und den Empfangsbetrieb ist jeweils ein Adapter erforderlich.
Seriell-USB-Adapter
Die Sende-Empfangssteuerung (PTT) erfolgt traditionell über die serielle COM_Schnittstelle des Computers. Vor allem bei Notebooks und Netbooks ist diese Schnittestelle heute oft nicht mehr vorhanden. Der Seriell-USB-Adapter verbindet die COM-Schnittstelle des SI2B mit der USB-Schnittstelle des Computers.